證券代碼:920718
合肥高科科技股份有限公司銘傳路廠區和寧西路廠區年度環境自行監測招標文件.docx
環境年度自行監測報價單.xlsx
微信公眾號
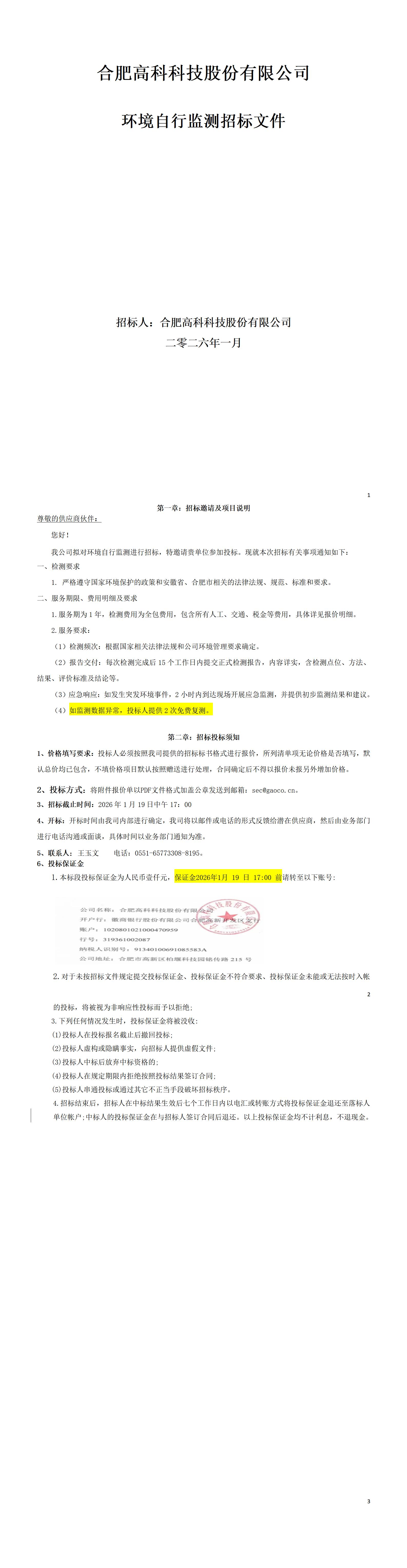
COPYRIGHT ? 合肥高科科技股份有限公司 ALL Rights Reserved. 皖ICP備12004103號-1